Strafrecht I Ermittlungsmaßnahmen - Erkennungsdienstliche Maßnahmen (§ 81b StPO) I RA S. Koslowski
Strafrecht I Ermittlungsmaßnahmen - Die Zeugenvernehmung (§§ 68 ff. StPO) I RA Stefan Koslowski
Strafrecht I Die Beschuldigtenvernehmung: Belehrungspflichten (§ 136 StPO) I RA Stefan Koslowski
Strafrecht I Strafprozessordnung (StPO) - Grundlagen der Beweiserhebungsverbote I RA S. Koslowski
Strafrecht I Die Beschuldigtenvernehmung: Verbotene Vernehmungsmethoden (§ 136a StPO) I RA Koslowski
Strafrecht I Die Untersuchungshaft (§§ 112 ff. StPO) I RA Stefan Koslowski
Strafrecht I Aussagedelikte - Falsche uneidliche Aussage (§ 153 StGB) I RA Stefan Koslowski
Strafrecht I Das Strafbefehlsverfahren (§ 407 StPO) I RA Stefan Koslowski
Strafrecht I Verfahrensbeteiligte im Strafverfahren: Die Staatsanwaltschaft I RA Stefan Koslowski
Strafrecht I Nachtragsanklage (§ 266 StPO), richterlicher Hinweis (§ 265 StPO) I RA Stefan Koslowski
Strafrecht I Die Identitätsfeststellung (§§ 163b ff. StPO) I RA Stefan Koslowski
Strafrecht I Hauptverfahren (Strafprozessordnung (StPO)) - Der Richter I RA Stefan Koslowski
Strafrecht I Straftaten gegen die Ehre - Einführung I RA Stefan Koslowski
Strafrecht I Das Beschleunigte Verfahren (§ 417 StPO) I RA Stefan Koslowski
Strafrecht I Strafverfahren - Prozessvoraussetzungen und Verfahrenshindernisse I RA Stefan Koslowski
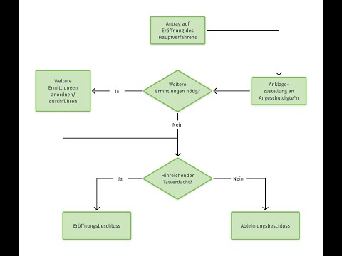
Zwischenverfahren
Strafrecht I Der Ablauf der Hauptverhandlung (§ 243 StPO) I RA Stefan Koslowski
Unwahrer Vortrag im Prozess - Prozessbetrug?
Jurastudium Strafrecht - mündliche Prüfungsfrage: Wiederaufnahme
Opferrechte Nebenklage Adhäsionsverfahren - Fachanwalt für Strafrecht Sven Karsten aus Bielefeld